How To Order

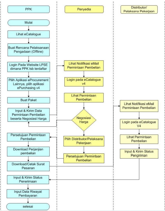
Alur Proses e-Purchasing Produk Barang Dalam Aplikasi E-Katalog

e-Purchasing Pejabat Pengadaan


e-Purchasing Pejabat Pembuat Komitmenn


Info

Untuk spesifikasi teknis lebih detail bisa kunjungi e-katalogĀ­ kami atau dapat menghubungi bagian marketing kami melalui Whatsapp :